首页
平移门
地轮机
臂机
其他
首页 > 平移门 >
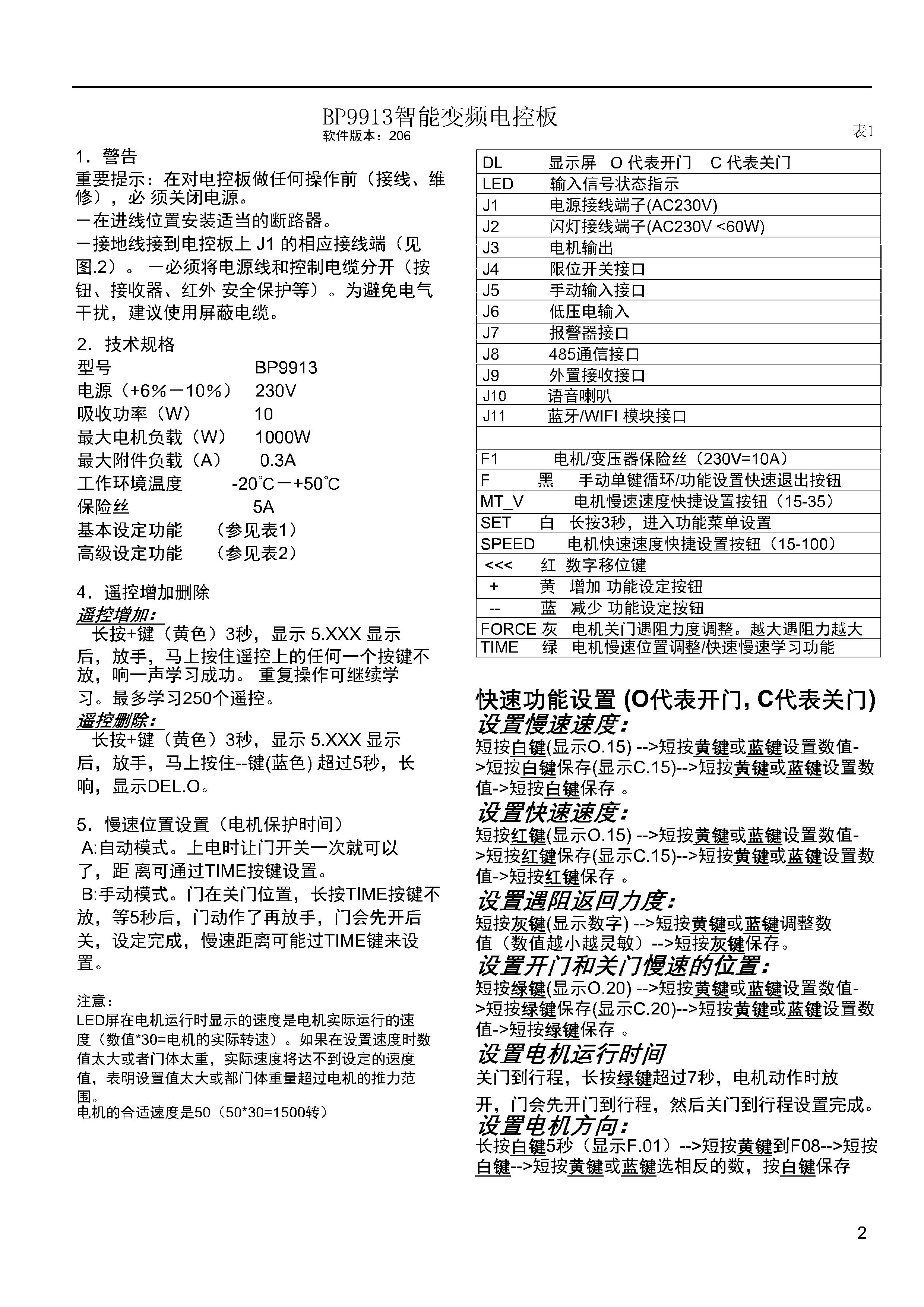
BP9913大功率变频板平移门控制器
观看设置视频:★
增加遥控器
★
删除遥控
★
电机反向
★
自动关门设置
★
复位恢复出厂设置
发布时间:2025-10-11
下载文档