首页
平移门
地轮机
臂机
其他
首页 > 平移门 >
MMSKRF密码遥控器带刷卡功能外接12V供电
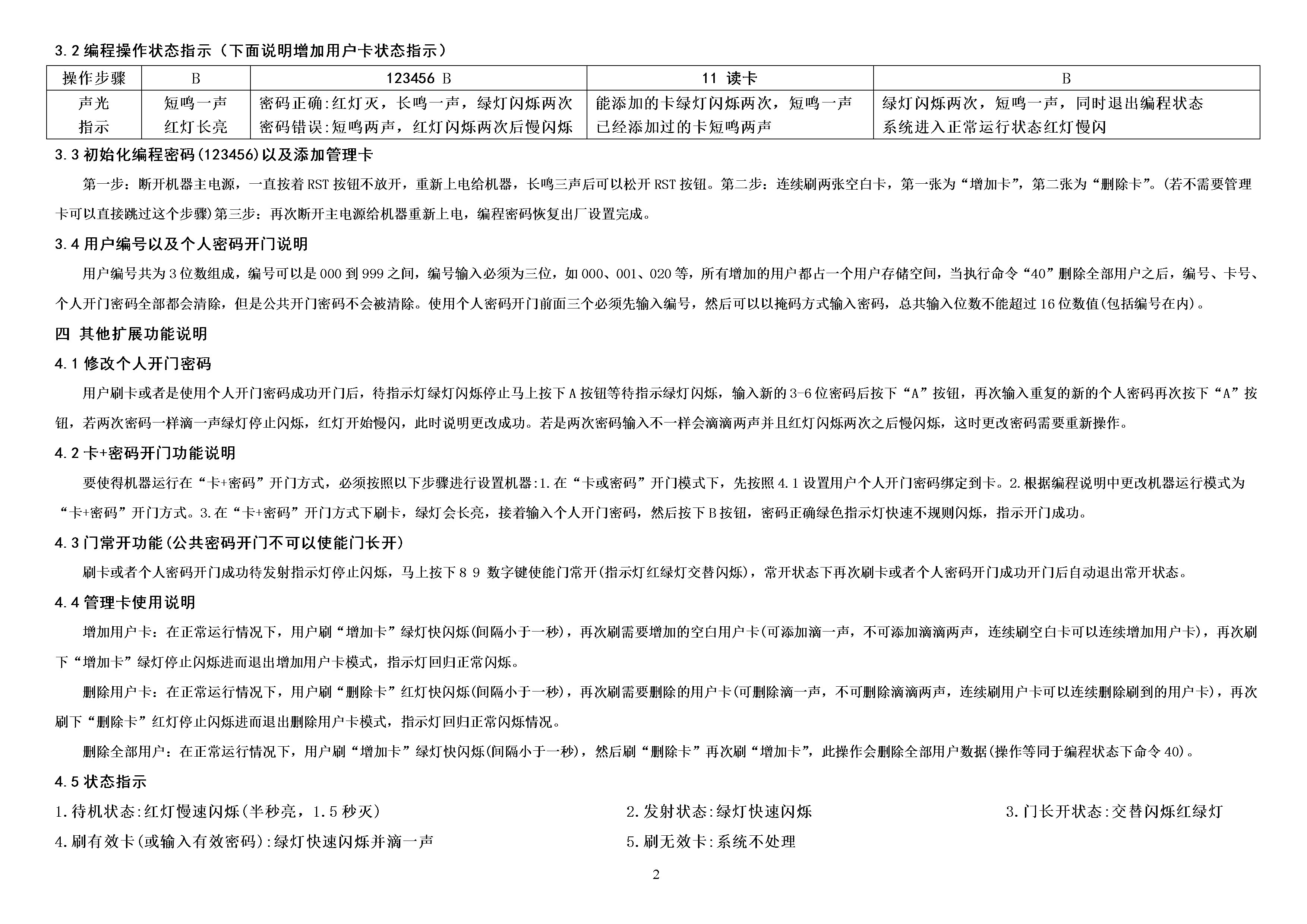
观看设置视频:★
增加遥控器
★
删除遥控
★
慢速设置
★
自动关门设置
★
复位恢复出厂设置
发布时间:2025-10-11
下载文档